
四位不愿具名的代表表示,他们预计相关政策将维持不变,不过其中两人补充称,成员国间尚未就此展开讨论。
昨晚,一则公告飘舞了影视圈。
还是的 “中国影视第一股” 华谊兄弟(300027.SZ),被债权东谈主讲求肯求重整!
8年间,华谊兄弟至少失掉了85亿元;市值缩水95%,昔日“影视一哥”上市地位靠近“存一火关头”。
更可怕的是,实控东谈主股份100%冻结,近四个月被连发4次限消令——王忠军兄弟的“中国迪士尼”梦,被冰冷的施行冷凌弃惊醒。

谁也念念不到,当年阿谁市值近千亿的内娱巨头,会酿成如今这么。
看成还是中国最赢利的影视公司之一,华谊兄弟巅峰时辰掌抓着内娱的半壁山河,签下的明星无一不是大腕,每年投资出品的影视作品,果真都是票房口碑双丰充。
可惜连年来,华谊兄弟在业内的声量迟缓减小。
一方面是其主控的爆款影片缺失,在市集上的存在感裁汰;另一方面,股价接续萎缩,从最高的32.13元/股着落至如今2元/股傍边犹豫,甚而濒临退市。
从捧红半个文娱圈的 “造星工场”,到如今欠债缠身、行将重整——华谊兄弟的陨落,是一个期间的闭幕,更是一堂血淋淋的营业课。
01
曾囊括内娱半壁山河的“教父”,也扛不住了!
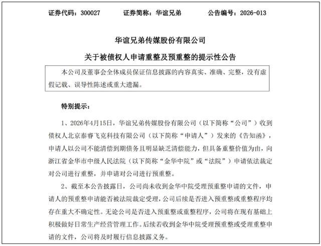
4月15日晚,影视圈炸出一条重磅音信——还是的 “中国影视第一股” 华谊兄弟(300027.SZ),被债权东谈主讲求肯求重整。

一纸公告,宣告了这家怒斥华语影坛32年的巨头,讲求走到存一火边际。
虽说重整不代表着停业,而是一种法院主导的债务息争与更生关节,宗旨是支援还有价值的企业。但淌若重整失败,将平直宣告停业、退市。
是以说,一朝法院裁定受理,华谊兄弟将被延长退市风险警示,重整后果亦将平直影响其上市地位。
债权东谈主北京泰睿飞克科技以华谊“弗成了债到期债务、清醒穷乏了债才调,但具备重整价值”为由,揭开了华谊兄弟“致命的伤痕”——缺钱。
优配网官网是的,事件导火索恰是一笔1140.5 万元的到期债务——对还是年营收几十亿的华谊来说,这笔钱不外九牛一毛,如今却成了压垮骆驼的临了一根稻草。
竣事4月1日,华谊兄弟在银行等金融机构落后债务悉数为5639.90万元,栽植公司2024年经审计净财富的10%,34个银行账号被冻结。
华谊兄弟暗示,面前边临着部分银行账户被冻结、部分债务落后、控股鼓动股权被拍卖、实控东谈主被限消等现象。
究其根蒂,华谊兄弟自2018年以来衔接失掉,8年失掉超85亿元。
公司功绩预报裸露,展望2025年归母净利润失掉2.89亿元至4.07亿元,扣非净失掉约为3.14亿元至4.17亿元。
更致命的是退市警报:公司展望2025年末净财富在-9400万至+ 6300万之间(未经审计)。
一朝年报审计后净财富为负,股票将被 “戴帽”(ST)、延长退市风险警示,离绝对退市仅剩一步。
在深陷失掉“泥潭”之际,难谈设立华谊兄弟明后的成本市集都要将其放手了吗?
02
还是的华谊究竟有多明后?
1994年,34岁的王忠军竣事了我方的留学糊口,拿着打工挣来的10万好意思金归国发展,和弟弟王忠磊竖立了华谊兄弟,开启了创业之路。
王忠军、王忠磊两兄弟,在东谈主生上半场把抓住了期间赋予的机遇。
1998年,通过投资冯小刚执导的《无休无止》和姜文执导的《鬼子来了》讲求干涉电影行业,并因接续投资冯小刚贺岁片而风生水起。
在大陆影视行业苛刻滋长的十年,影视作品的短周期、高陈说特色,使早期入局的华谊赶上了第一拨影视红利。
那些年,华谊出品,虽谈不上必属极品,但爆品不断,品性也有保证,属于票房口碑双丰充。
从《甲方乙方》到《天地无贼》,从《麇集号》到《八佰》,从《非诚勿扰》到《青春》,华谊兄弟与冯小刚等导演共同始创了中国电影的贺岁档期间,打造了无数经典,山西配资门户更设立了票房听说。
其旗下曾云集黄晓明、李冰冰、周迅、邓超、冯绍峰、苏有一又、杨颖、郑恺等著名明星,不错说半个文娱圈都是“华谊的兄弟姐妹”。
2009年10月,华谊兄弟登陆创业板,成为“中国影视文娱第一股”。
上市后领先的几年,华谊兄弟阅历了一段“甜密时辰”,公司营收、净利润不断增长,旗下屡有爆款电影出身,华谊兄弟成了名副其实的“文娱一哥”。
2015年,华谊兄弟股价一度达到32.13元/股,总市值一度冲破900亿元东谈主民币,是名副其实的行业巨轮。
看成内地影视圈的大佬,王忠军、王忠磊风头可谓无东谈主能及。当然则然,他们的生活也越发奢侈。
2014年,王忠军以3.77亿元拍下《雏菊与罂粟花》,这是梵高画作的第三高价,亦然那时中国藏家竞拍西方艺术品中的最高拍价。
此外,王忠军还先后以2.01亿元的价钱储藏了毕加索的《盘发髻女子坐像》,以2.07亿的价钱竞得了北宋曾巩的《局事帖》。他曾公开宣称,“这些年赚的钱都花到艺术品上去了”。
依托这些私东谈主储藏,2017年王忠军在北京顺义竖立了我方的私东谈主好意思术馆——松好意思术馆,这里还是是他的私东谈主马场,也被东谈主称作“北京最好意思私东谈主好意思术馆”。
挥金如土时有多明后,如今坎坷时就有多凄迷!
谁又能猜度,还是的“文娱一哥”华谊兄弟果然会走上靠近退市的风口浪尖。
03
华谊的今天,不是整夜坍塌,而是长达 10 年的慢性死亡。
转动点在2014年悄然到来。
那一年,王忠军告示延长“去电影化”策略,意图打造“中国版迪士尼”,大举抨击实景文娱等界限。电影主业被迟缓边际化,而重财富的主题乐土、影视城等神色归并了多量现款流。
最终,这些重财富神色失掉严重,王忠军投进去的钱多数打了水漂。
为了弥补这些失掉,王忠军启动了一系列的成本腾挪之术,让华谊兄弟的现款流堕入了严重的危急之中。
10.5亿收购冯小刚的“东阳好意思拉”(净财富仅- 5500 元),签4年15亿功绩对赌;
7.56亿收购竖立仅1天的“东阳庞大”,绑定李晨、冯绍峰、Angelababy 等一众明星;
看似锁定 “钱树子”,实则把创作绑在功绩战车上:导演为完成对赌拍烂片、明星套现走东谈主;
对赌到期:渊博商誉减值、功绩暴雷,失掉如滚雪球般扩大,财务平直崩盘。
功绩方面,华谊兄弟归母净利润已衔接七年失掉,悉数失掉达82.5亿元。最新功绩预报裸露,2025年公司预亏2.89亿至4.07亿元。以此盘算,从2018年至2025年,这8年间,华谊兄弟至少失掉了85亿元。

公司的财富欠债率也从2022年启动清醒攀升,2022年、2023年年底均栽植70%,2024年达到86.01%,2025年前三季度末达到87.69%。竣事2025年前三季度末,公司的货币资金仅有5349万。
竣事2026年4月,华谊兄弟落后债务5639.9万,栽植公司2024年经审计净财富的10%,34个银行账户被冻结。
实控东谈主王忠军、王忠磊股权一皆被质押、冻结,屡次被法例高粉碎;王忠磊1130 万股股票被执法拍卖,戒指权摇摇欲坠。
竣事4月15日收盘,华谊兄弟股价报1.74元/股,总市值为48亿元。较巅峰时辰的900亿市值缩水95%,挥发约850 亿元,无数股民血本无归。
04
从“文娱一哥”到欠债累累、濒临退市,华谊兄弟何至于此呢?
不得不说,华谊兄弟从巅峰陨落,全是我方作的。
千里迷成本游戏,用对赌掏空公司;盲目“去电影化”,实景文娱烧光35 亿;本色绝对空腹化:吃老本、靠熟东谈主、无鼎新;解决衰败、东谈主才流失、策略扭捏。
再大的名气、再强的成本、再明后的往时,都抵不外四个字:本色为王、妥贴作念事。
追念华谊兄弟风雨30余年的流程,可谓是“眼看他起高楼,眼看他宴客东谈主,眼看他楼塌了”。
期间变了!
当成本落潮,当“东谈主脉”与“资源”构筑的护城河被本色鼎新的波浪冲垮,华谊兄弟的教会显得尤为长远。
它的升沉钻石配资,是中国影视行业从草野走向步伐、从成本驱动归来本色为王期间的一个缩影。
海量资讯、精确解读,尽在新浪财经APP
盛康策略盈胜优配兴盛网配资启远网配资天盛优配
盈昌优配提示:文章来自网络,不代表本站观点。