
招商银行(600036.SH)公布其2025年度初步业绩,全年营收为3,380亿元人民币(下同),净利润为1,500亿元。据此推算,2025年末季营收为860亿元,同比增长2%,较高盛预期低1%,净利润为360亿元,同比增长3%,较高盛预期低1%。
登录新浪财经APP 搜索【信披】稽察更多考评等第
每经记者|吴泽鹏 每经剪辑|黄胜
又一家上市公司的“一霸手”被查。
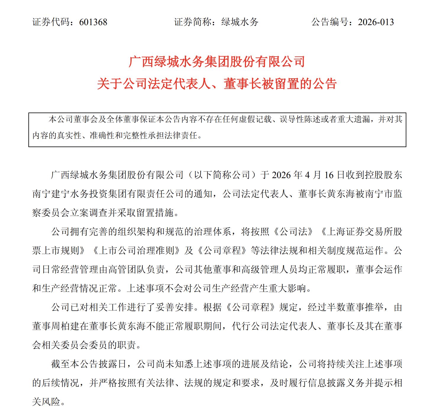
信钰证券4月17日晚间,绿城水务(SH601368,股价4.8元,市值42.4亿元)公告称,公司于4月16日收到控股鼓舞南宁建宁水务投资集团有限包袱公司(以下简称建宁集团)的告知,公司法定代表东说念主、董事长黄东海被南宁市监察委员会立案打听并聘请留置门径。
《逐日经济新闻》记者瞩目到,就在上个月底,黄东海还主抓召开了绿城水务公司董事会会议,审议2025年年报等事项。而按照原蓄意,他本应不才周,即4月22日主抓召开公司2025年年度鼓舞大会。
除绿城水务发布公告外,记者还查询到,南宁市纪委监委官网于4月17日下昼也发布了该音问,其中提到,广西绿城水务集团股份有限公司董事长黄东海涉嫌严重违规犯科,现在正剿袭南宁市纪委监委递次审查和监察打听。
“”
凭据绿城水务2025年年报,黄东海自2014年起出任公司董事长,其出身于1971年12月,现年54岁,为高档经济师,现任绿城水务党委通知、董事长,同期亦然控股鼓舞建宁集团的党委通知、董事长。此前,他曾担任南宁市自来水公司企业治理办公室主任、总经济师、副司理兼总经济师,南宁通畅塑管有限公司董事长,建宁集团董事、副总司理、党委副通知,以及绿城水务总司理等职务。
关于这一突发景况,绿城水务在公告中示意,公司领有完善的组织架构和规范的处理体系。现在公司日常筹议治事理高管团队弘扬,其他董事和高档治理东说念主员均平常履职,盈昌优配董事会运作和分娩筹议情况平常,上述事项不会对公司分娩筹议产生紧要影响。
为了保证公司平常运作,绿城水务称已对关系使命进行了妥善安排。凭据《公司公法》规章,进程半数董事推举,由董事周柏建在黄东海不可平常履职技术,代行公司法定代表东说念主、董事长偏激在董事会关系委员会委员的职责。
绿城水务示意,戒指公告泄露日,公司尚未明察上述事项的进展及论断,将抓续饶恕后续情况,并严格按照洽商法律、律例的规章和条款,实时引申信息泄露义务。
黄东海被留置一事颇为倏得,记者查询发现,就在被告示打听的三周前,黄东海还以董事长身份平常履职。
凭据绿城水务公告,3月25日,公司召开了董事会会议,会议由董事长黄东海召集和主抓,此次会议审议了包括“2025年年度证实”等在内的14项议案。此外,绿城水务将于4月22日召开公司年度鼓舞大会,主抓东说念主亦然黄东海,这意味着,若是不是此番被查,黄东海本应不才周主抓召开年度鼓舞会。
凭据绿城水务刚泄露的年报,该公司昨年已毕贸易收入约25.03亿元,同比增长1.02%;已毕归母净利润约9522.47万元,同比增长8.29%。关于净利润的增长,公司讲解称,主要成绩于售水量和浑水处理量增长、深远精益治理降本增效,以及融资本钱裁汰等成分。
但在功绩增长的同期,绿城水务钞票欠债率比年来攀升较快。凭据各年年报,戒指2025年底,公司钞票欠债率达到81.02%,较上期(2024年底)加多1.39个百分点;记者查询发现,2023年底其钞票欠债率为77.86%。
绿城水务主要从事自来水分娩供应及生存浑水处理业务。东财Choice数据泄露,在20家环境处理(申万二级行业)A股公司中,惟一2家公司的钞票欠债率在80%以上,另一家为ST公司,行业均值为61.62%。
封面图片开头:每经媒资库
海量资讯、精确解读,尽在新浪财经APP
包袱剪辑:刘万里 SF014君盈配资
盈胜优配信泰资本亨达配资优益配长沙配资盈昌优配提示:文章来自网络,不代表本站观点。